12月18日,智行国际公司应邀参加由武汉市人民政府主办、武汉市数据局与武汉市投促局共同承办的武汉数字经济产业合作交流会。本次大会旨在全方位展示武汉数字经济发展的蓬勃态势与巨大潜力,深化武汉与国内外数字经济领域企业的交流合作,汇聚优质资源、凝聚产业合力,持续推动武汉数字经济高质量发展。
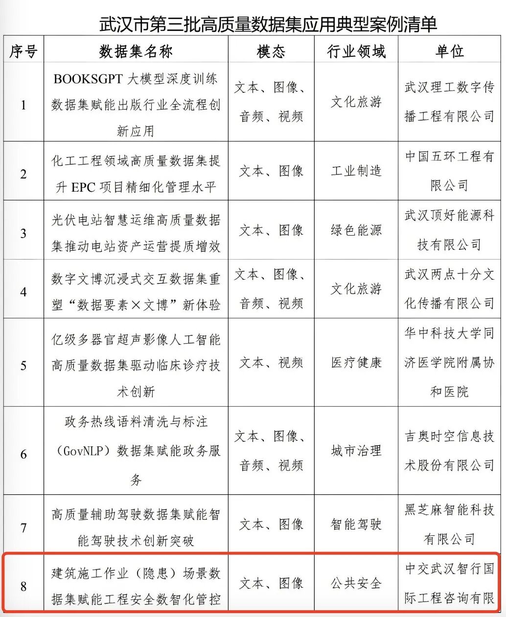
会议邀请了湖北省、武汉市相关领导、国内数字经济领域权威专家以及20多家外地重点企业代表参会。与会嘉宾围绕激活数据要素价值、促进数字经济发展、数智化浪潮下的智能建造等主题展开演讲,并开展了产业推介、前沿分享、成果发布和供需对接等活动。 智行国际公司申报的“建筑施工作业(隐患)场景数据集赋能工程安全数智化管控”成功入选武汉市第三批高质量数据集应用典型案例。该数据集通过构建建筑行业安全隐患排查治理智能体,实现了主流施工场景隐患识别准确率达90%,隐患排查效率提升80%,处置效率提升35%,有效降低了因隐患拖延和事故频发带来的安全成本。目前,该成果已在120余个项目中成功推广并复用。 未来,智行国际公司将持续深化数据要素在工程建设领域的创新应用,以高质量数据集赋能行业智能化升级,携手各方合作伙伴共建安全、高效、智慧的建筑产业新生态,为数字经济的蓬勃发展贡献力量。
